Comprehensive Training

關鍵(jian)詞:大(da)學(xue)(xue)生創(chuang)業(ye)模擬實(shi)(shi)(shi)訓(xun)實(shi)(shi)(shi)戰教(jiao)學(xue)(xue)平臺 大(da)學(xue)(xue)生創(chuang)業(ye)實(shi)(shi)(shi)訓(xun)教(jiao)學(xue)(xue)軟件(jian) 大(da)學(xue)(xue)生創(chuang)業(ye)實(shi)(shi)(shi)訓(xun)教(jiao)學(xue)(xue)系統 大(da)學(xue)(xue)生創(chuang)業(ye)實(shi)(shi)(shi)訓(xun)室(shi)解(jie)決方(fang)案(an)
大(da)(da)學(xue)生(sheng)(sheng)(sheng)創(chuang)業主要是在校大(da)(da)學(xue)生(sheng)(sheng)(sheng)和大(da)(da)學(xue)畢業生(sheng)(sheng)(sheng)群體組成,近年(nian)來大(da)(da)學(xue)生(sheng)(sheng)(sheng)創(chuang)業問題越(yue)來越(yue)受(shou)社會的(de)(de)關注,因(yin)為(wei)大(da)(da)學(xue)生(sheng)(sheng)(sheng)屬于高級知識人群,并且(qie)經過多年(nian)的(de)(de)教(jiao)育(yu)以(yi)及背負著社會的(de)(de)種種期望,在社會經濟繁榮發展的(de)(de)同(tong)時,大(da)(da)學(xue)生(sheng)(sheng)(sheng)創(chuang)業也成為(wei)大(da)(da)學(xue)生(sheng)(sheng)(sheng)就(jiu)業之(zhi)外的(de)(de)新興(xing)的(de)(de)現象。
大(da)學生創(chuang)(chuang)業(ye)(ye)群體主要(yao)由(you)在校大(da)學生和畢(bi)業(ye)(ye)生組成,由(you)于大(da)學擴(kuo)招引起大(da)學生就業(ye)(ye)等(deng)一(yi)系(xi)列問題,一(yi)部(bu)分大(da)學生通過創(chuang)(chuang)業(ye)(ye)形式實現就業(ye)(ye),這(zhe)部(bu)分大(da)學生具有高知識高學歷的(de)特點,但是由(you)于大(da)學生缺乏相對應的(de)社(she)會經驗,所以需要(yao)全社(she)會的(de)關注和幫助。
根據人力資源和(he)社會保(bao)障部的(de)最(zui)新(xin)統計(ji),2007年-2008年的(de)就業(ye)狀(zhuang)況很(hen)不理想。所(suo)以(yi)好(hao)多大(da)學生(sheng)都選擇創業(ye)。
大(da)(da)學(xue)生(sheng)創業(ye)逐漸被社(she)會所承(cheng)認(ren)和(he)(he)接受(shou),同時也肩負著(zhu)提高(gao)大(da)(da)學(xue)生(sheng)畢(bi)業(ye)就(jiu)業(ye)率和(he)(he)社(she)會穩定等的歷史(shi)使命(ming)。在高(gao)校(xiao)擴(kuo)招之后越來越多(duo)大(da)(da)學(xue)生(sheng)走出校(xiao)門的同時,大(da)(da)學(xue)生(sheng)創業(ye)就(jiu)成(cheng)為了大(da)(da)學(xue)生(sheng)就(jiu)業(ye)之外(wai)的一個社(she)會新問(wen)題。
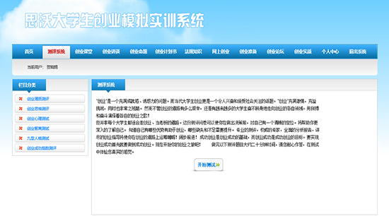
思沃大學生創(chuang)業模擬(ni)實訓(xun)(xun)系統(tong)是一款重點將理(li)論(lun)和實踐、案(an)例分析相結合的模擬(ni)實訓(xun)(xun)實戰平臺教(jiao)學軟件(jian)。為滿足(zu)高校的教(jiao)學需求,本公(gong)司(si)提供創(chuang)業實訓(xun)(xun)室解決方案(an)。
用(yong)戶對象(xiang):本教學(xue)軟件適用(yong)于各(ge)專業(ye)大學(xue)生(sheng)創(chuang)業(ye)的模擬(ni)實訓。
軟(ruan)件教學(xue)(xue)方(fang)式:理論學(xue)(xue)習與案例(li)實踐相結(jie)合,將實驗考核與教學(xue)(xue)考核系統相結(jie)合。
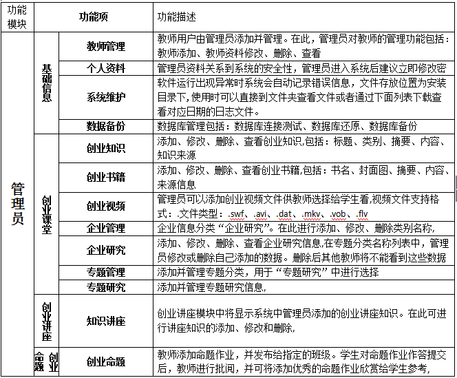
軟件(jian)的功能概述:軟件(jian)分(fen)管(guan)理員(yuan)(yuan)、教(jiao)師(shi)和學(xue)生(sheng)三個用戶角色。管(guan)理員(yuan)(yuan)負(fu)責對教(jiao)師(shi)的添加管(guan)理及(ji)基礎數(shu)據的添加。教(jiao)師(shi)負(fu)責對學(xue)生(sheng)的管(guan)理以(yi)及(ji)對實(shi)驗的總體掌控。
學生(sheng)端模擬現(xian)實創業的(de)步驟(zou)及相關流(liu)程(cheng)進行創業實驗。
學(xue)生(sheng)端模擬(ni)現實(shi)創業的(de)步驟(zou)及(ji)相(xiang)關(guan)流程進行創業實(shi)驗(yan)。
思沃大(da)(da)學(xue)(xue)生(sheng)(sheng)創(chuang)(chuang)(chuang)(chuang)(chuang)(chuang)業(ye)(ye)(ye)(ye)模(mo)擬(ni)(ni)實訓平臺系統(tong)從大(da)(da)學(xue)(xue)生(sheng)(sheng)創(chuang)(chuang)(chuang)(chuang)(chuang)(chuang)業(ye)(ye)(ye)(ye)的(de)(de)(de)(de)(de)現狀(zhuang)分(fen)析(xi),將(jiang)創(chuang)(chuang)(chuang)(chuang)(chuang)(chuang)業(ye)(ye)(ye)(ye)教(jiao)育的(de)(de)(de)(de)(de)內(nei)(nei)容(rong)以及因素滲透(tou)在專業(ye)(ye)(ye)(ye)實踐教(jiao)學(xue)(xue)中(zhong),并根據創(chuang)(chuang)(chuang)(chuang)(chuang)(chuang)業(ye)(ye)(ye)(ye)教(jiao)育的(de)(de)(de)(de)(de)目標及內(nei)(nei)容(rong)設置較完善(shan)的(de)(de)(de)(de)(de)創(chuang)(chuang)(chuang)(chuang)(chuang)(chuang)業(ye)(ye)(ye)(ye)實踐體系。軟件模(mo)擬(ni)(ni)交互思想,采(cai)用國(guo)際先進(jin)的(de)(de)(de)(de)(de)計算(suan)機仿(fang)真技術(shu),仿(fang)真模(mo)擬(ni)(ni)虛擬(ni)(ni)市(shi)場環境、市(shi)場調(diao)(diao)查(cha)以及整個市(shi)場競爭結(jie)構。學(xue)(xue)生(sheng)(sheng)通過(guo)軟件學(xue)(xue)習創(chuang)(chuang)(chuang)(chuang)(chuang)(chuang)業(ye)(ye)(ye)(ye)心理(li)學(xue)(xue)、創(chuang)(chuang)(chuang)(chuang)(chuang)(chuang)業(ye)(ye)(ye)(ye)講堂(tang)、網上創(chuang)(chuang)(chuang)(chuang)(chuang)(chuang)業(ye)(ye)(ye)(ye)、創(chuang)(chuang)(chuang)(chuang)(chuang)(chuang)業(ye)(ye)(ye)(ye)準備等(deng)創(chuang)(chuang)(chuang)(chuang)(chuang)(chuang)業(ye)(ye)(ye)(ye)知識,撰寫一份創(chuang)(chuang)(chuang)(chuang)(chuang)(chuang)業(ye)(ye)(ye)(ye)計劃書,投入到(dao)創(chuang)(chuang)(chuang)(chuang)(chuang)(chuang)業(ye)(ye)(ye)(ye)實戰中(zhong)。創(chuang)(chuang)(chuang)(chuang)(chuang)(chuang)業(ye)(ye)(ye)(ye)實戰分(fen)為(wei)公(gong)(gong)司(si)注(zhu)冊和(he)實戰運營(ying)。公(gong)(gong)司(si)注(zhu)冊采(cai)用Flash動(dong)畫(hua)模(mo)式,模(mo)擬(ni)(ni)公(gong)(gong)司(si)注(zhu)冊的(de)(de)(de)(de)(de)整個流程。實戰運營(ying)是整個系統(tong)的(de)(de)(de)(de)(de)主(zhu)(zhu)體,將(jiang)全國(guo)分(fen)為(wei)七個區(qu)域:東北地區(qu)、華(hua)(hua)(hua)北地區(qu)、西北地區(qu)、華(hua)(hua)(hua)東地區(qu)、西南地區(qu)、華(hua)(hua)(hua)中(zhong)地區(qu)、華(hua)(hua)(hua)南地區(qu)。系統(tong)模(mo)擬(ni)(ni)公(gong)(gong)司(si)內(nei)(nei)部與(yu)外在市(shi)場之(zhi)間的(de)(de)(de)(de)(de)矛盾,創(chuang)(chuang)(chuang)(chuang)(chuang)(chuang)業(ye)(ye)(ye)(ye)者(zhe)通過(guo)各種(zhong)調(diao)(diao)查(cha)、決(jue)策(ce)解(jie)決(jue)企(qi)業(ye)(ye)(ye)(ye)市(shi)場運營(ying)過(guo)程中(zhong)可能(neng)(neng)遇到(dao)的(de)(de)(de)(de)(de)各種(zhong)情(qing)況。在區(qu)域需求飽(bao)和(he)后擴大(da)(da)市(shi)場,對其中(zhong)出現的(de)(de)(de)(de)(de)問題和(he)運營(ying)結(jie)果進(jin)行(xing)分(fen)析(xi)與(yu)評估(gu),培養大(da)(da)學(xue)(xue)生(sheng)(sheng)正確(que)的(de)(de)(de)(de)(de)人生(sheng)(sheng)觀(guan)、價值觀(guan)、就業(ye)(ye)(ye)(ye)觀(guan),提(ti)高大(da)(da)學(xue)(xue)生(sheng)(sheng)勇(yong)于創(chuang)(chuang)(chuang)(chuang)(chuang)(chuang)業(ye)(ye)(ye)(ye)的(de)(de)(de)(de)(de)精神(shen),讓大(da)(da)學(xue)(xue)生(sheng)(sheng)有良好(hao)的(de)(de)(de)(de)(de)創(chuang)(chuang)(chuang)(chuang)(chuang)(chuang)業(ye)(ye)(ye)(ye)意識,增強大(da)(da)學(xue)(xue)生(sheng)(sheng)自主(zhu)(zhu)創(chuang)(chuang)(chuang)(chuang)(chuang)(chuang)業(ye)(ye)(ye)(ye)能(neng)(neng)力。
本教學系統主要功能特色(se):
1、以LASH動畫形式模擬公司工(gong)商注冊流(liu)(liu)程(cheng)。公司基(ji)本信息包(bao)括公司名稱(cheng),年份,品(pin)(pin)(pin)牌、商標、所在區域(yu)、擴張區域(yu)、流(liu)(liu)動資(zi)金、風險投資(zi)、投資(zi)情(qing)況(kuang)、融資(zi)情(qing)況(kuang)、信用(yong)等級、品(pin)(pin)(pin)牌知名度(du)、倉庫信息(面積/最大存量/單位管理費)、產品(pin)(pin)(pin)庫存(每一種(zhong)產品(pin)(pin)(pin)的(de)庫存數量)、當(dang)前季度(du)的(de)訂(ding)單執(zhi)行(xing)情(qing)況(kuang)(總訂(ding)單/已執(zhi)行(xing))、自建店(dian)數量、當(dang)前正在提供的(de)服(fu)務(wu)、技術研(yan)發(fa)情(qing)況(kuang)(已研(yan)發(fa)的(de)技術/研(yan)發(fa)時(shi)間[哪年哪季度(du)])、生產線(生產線名稱(cheng)/檔次)、公司員(yuan)工(gong)(管理層人數/生產線工(gong)人人數)等等。
2、包含(han)創(chuang)業理(li)論(lun)知(zhi)識的學(xue)習和創(chuang)業實戰(zhan)訓練(lian)。創(chuang)業理(li)論(lun)知(zhi)識包括(kuo)測(ce)評系統、創(chuang)業課堂、創(chuang)業講談(tan)、創(chuang)業命題、創(chuang)業計劃(hua)(hua)書、法(fa)規(gui)知(zhi)識、網上創(chuang)業、創(chuang)業準備、創(chuang)業論(lun)壇(tan)。創(chuang)業實戰(zhan)訓練(lian)包含(han)選擇行業、注冊(ce)公司、人員招(zhao)聘、產品戰(zhan)略策劃(hua)(hua)、產品生產、渠道(dao)銷(xiao)售、促銷(xiao)、備貨運送(song)等內容。
3、企(qi)業經營管理(li):了解企(qi)業實時(shi)狀況、工(gong)商行政事務處理(li)、人員招聘、工(gong)資(zi)福利(li)、公(gong)司制度、員工(gong)培訓、人員流動(dong)等人事管理(li)策略
4、企(qi)(qi)(qi)(qi)業(ye)(ye)投(tou)(tou)(tou)(tou)融資(zi)管理:系(xi)統必須(xu)含有投(tou)(tou)(tou)(tou)融資(zi)模(mo)塊(kuai),了解操作(zuo)企(qi)(qi)(qi)(qi)業(ye)(ye)的(de)基本投(tou)(tou)(tou)(tou)資(zi)和融資(zi)手段,模(mo)塊(kuai)包括:銀(yin)行存款、銀(yin)行貸款、企(qi)(qi)(qi)(qi)業(ye)(ye)間借貸、民(min)間借貸、私幕股(gu)權。另外還含有風險投(tou)(tou)(tou)(tou)資(zi)模(mo)塊(kuai),在審核計劃書后(hou)做出評價和評分(fen),由教師設置是否給(gei)予風險投(tou)(tou)(tou)(tou)資(zi),以及金額。設置后(hou)系(xi)統自動(dong)給(gei)相(xiang)應企(qi)(qi)(qi)(qi)業(ye)(ye)發(fa)送反饋信息,接受并給(gei)予風投(tou)(tou)(tou)(tou)的(de)企(qi)(qi)(qi)(qi)業(ye)(ye)前來簽(qian)訂(ding)風投(tou)(tou)(tou)(tou)協議領取風投(tou)(tou)(tou)(tou)資(zi)金
5、系統(tong)具(ju)有自動計分(fen)和手動評(ping)分(fen)功能(neng)。自動計分(fen)以(yi)各(ge)方面排(pai)(pai)(pai)(pai)名(ming)(ming)的形式(shi),包括資(zi)(zi)金排(pai)(pai)(pai)(pai)名(ming)(ming)、銷售排(pai)(pai)(pai)(pai)名(ming)(ming)、知(zhi)名(ming)(ming)度排(pai)(pai)(pai)(pai)名(ming)(ming)、利潤排(pai)(pai)(pai)(pai)名(ming)(ming)、投資(zi)(zi)收(shou)益排(pai)(pai)(pai)(pai)名(ming)(ming)、廣告(gao)(gao)設(she)計排(pai)(pai)(pai)(pai)名(ming)(ming)、市場(chang)占(zhan)有率排(pai)(pai)(pai)(pai)名(ming)(ming)、美譽度排(pai)(pai)(pai)(pai)名(ming)(ming)、投融資(zi)(zi)收(shou)益排(pai)(pai)(pai)(pai)名(ming)(ming)、累計繳稅排(pai)(pai)(pai)(pai)名(ming)(ming)、綜合排(pai)(pai)(pai)(pai)名(ming)(ming)等(deng)。教(jiao)師可以(yi)批閱學生所提交的計劃書、廣告(gao)(gao)設(she)計、市場(chang)調(diao)查分(fen)析、公司制(zhi)度等(deng)。
6、系統提(ti)供超(chao)過十個行業(ye)的相關參(can)數(shu)(shu)(消(xiao)費(fei)者(zhe)特(te)(te)征(zheng)、 類別 、消(xiao)費(fei)者(zhe)特(te)(te)征(zheng)、消(xiao)費(fei)者(zhe)構(gou)成參(can)數(shu)(shu)、消(xiao)費(fei)者(zhe)偏(pian)好參(can)數(shu)(shu)、產(chan)(chan)品(pin)(pin)屬(shu)(shu)性(xing)(xing)類別、產(chan)(chan)品(pin)(pin)屬(shu)(shu)性(xing)(xing)類別參(can)數(shu)(shu)、產(chan)(chan)品(pin)(pin)屬(shu)(shu)性(xing)(xing)、產(chan)(chan)品(pin)(pin)屬(shu)(shu)性(xing)(xing)參(can)數(shu)(shu)、生產(chan)(chan)線(xian)(xian)類型(xing)、生產(chan)(chan)線(xian)(xian)類型(xing) 參(can)數(shu)(shu)、行業(ye)參(can)數(shu)(shu) 、運行參(can)數(shu)(shu)、區域參(can)數(shu)(shu) 、購(gou)買參(can)數(shu)(shu) 、經濟參(can)數(shu)(shu)、渠(qu)道(dao)類型(xing)、渠(qu)道(dao)參(can)數(shu)(shu)、促銷類型(xing)、促銷參(can)數(shu)(shu)、廣(guang)告(gao)(gao)規格(ge)、廣(guang)告(gao)(gao)媒體、廣(guang)告(gao)(gao)參(can)數(shu)(shu)、服務(wu)類型(xing)、服務(wu)參(can)數(shu)(shu)、市場(chang)調查參(can)數(shu)(shu)、宏觀社會(hui)信息、行業(ye)動(dong)態信息、背景案(an)例信息)。