Comprehensive Training

1.1 教育觀(guan)念(nian)的轉變
面對當前世界復雜的經濟(ji)社(she)會和(he)創(chuang)新型(xing)經濟(ji)的發(fa)展,職(zhi)(zhi)業(ye)教(jiao)育(yu)觀念(nian)、人(ren)才(cai)培(pei)養模式(shi)、教(jiao)學內容和(he)教(jiao)學實驗室管理(li)方(fang)法應隨(sui)之變化。這(zhe)就從客觀上要(yao)(yao)(yao)求職(zhi)(zhi)業(ye)教(jiao)育(yu)要(yao)(yao)(yao)緊貼區(qu)域經濟(ji)社(she)會發(fa)展;要(yao)(yao)(yao)求職(zhi)(zhi)業(ye)教(jiao)育(yu)院校發(fa)揮(hui)自身智力(li)資源的優勢,走優勢與(yu)特色發(fa)展之路(lu)。努(nu)力(li)構建(jian)創(chuang)新型(xing)人(ren)才(cai)培(pei)養體系(xi),為(wei)地方(fang)培(pei)養高質量的創(chuang)新型(xing)人(ren)才(cai);努(nu)力(li)成(cheng)為(wei)創(chuang)新型(xing)經濟(ji)建(jian)設(she)中的基礎和(he)引(yin)領力(li)量,積極為(wei)創(chuang)新型(xing)經濟(ji)建(jian)設(she)服(fu)務(wu)。
1.2 經(jing)濟轉(zhuan)型產業升級對人才的培(pei)養提出了新要求
當前,各地的經濟都在(zai)轉型、產業升(sheng)級。它(ta)對人(ren)(ren)才不僅要求(qiu)具(ju)備(bei)單一技能,還更需要人(ren)(ren)才具(ju)有創新(xin)型思維,管理人(ren)(ren)才需求(qiu)越(yue)來(lai)越(yue)大。相應地,它(ta)對職業教育院校在(zai)人(ren)(ren)才培養上也提出了更高要求(qiu)。
1.3 改(gai)革職業教育人(ren)才培養(yang)模式
國家十二五教(jiao)(jiao)育規劃中提出:“構建(jian)課程(cheng)標(biao)(biao)準(zhun)與(yu)職(zhi)業(ye)資格標(biao)(biao)準(zhun)相融(rong)合、理(li)(li)論與(yu)實(shi)踐教(jiao)(jiao)學一(yi)體化的職(zhi)業(ye)教(jiao)(jiao)育課程(cheng)體系,加強實(shi)訓基(ji)(ji)地(di)建(jian)設(she)。加大(da)投入,顯著提升職(zhi)業(ye)學校(xiao)實(shi)驗(yan)實(shi)訓設(she)備(bei)的現代化水平。創新實(shi)訓基(ji)(ji)地(di)運(yun)行管理(li)(li)模式(shi),提高實(shi)驗(yan)實(shi)訓設(she)備(bei)使(shi)用效率。鼓(gu)勵行業(ye)、企(qi)業(ye)參與(yu)實(shi)訓基(ji)(ji)地(di)建(jian)設(she)。”
1.4 加快職業教育信息化(hua)建設,支撐高(gao)端技能型人才培養(yang)
國家(jia)教育信(xin)息(xi)(xi)(xi)(xi)化(hua)(hua)十(shi)年規劃中提(ti)出:“加(jia)快建(jian)設職業(ye)(ye)教育信(xin)息(xi)(xi)(xi)(xi)化(hua)(hua)發展環境。加(jia)強(qiang)職業(ye)(ye)院(yuan)校(xiao),尤其是農村職業(ye)(ye)學(xue)(xue)校(xiao)數字校(xiao)園(yuan)建(jian)設,全面(mian)提(ti)升(sheng)職業(ye)(ye)院(yuan)校(xiao)信(xin)息(xi)(xi)(xi)(xi)化(hua)(hua)水(shui)平。建(jian)設仿真實(shi)(shi)訓基地等(deng)信(xin)息(xi)(xi)(xi)(xi)化(hua)(hua)教學(xue)(xue)設施,建(jian)設實(shi)(shi)習實(shi)(shi)訓等(deng)關(guan)鍵業(ye)(ye)務領域的(de)(de)管(guan)理(li)信(xin)息(xi)(xi)(xi)(xi)系統,建(jian)成(cheng)支(zhi)撐學(xue)(xue)生(sheng)、教師(shi)和員(yuan)工(gong)自主學(xue)(xue)習和科學(xue)(xue)管(guan)理(li)的(de)(de)數字化(hua)(hua)環境,有效提(ti)高(gao)職業(ye)(ye)教育實(shi)(shi)踐教學(xue)(xue)水(shui)平。充分(fen)發揮信(xin)息(xi)(xi)(xi)(xi)技(ji)術(shu)優(you)勢,優(you)化(hua)(hua)教育教學(xue)(xue)過程,提(ti)高(gao)實(shi)(shi)習實(shi)(shi)訓、項目教學(xue)(xue)、案例分(fen)析、職業(ye)(ye)競賽(sai)和技(ji)能(neng)鑒定(ding)的(de)(de)信(xin)息(xi)(xi)(xi)(xi)化(hua)(hua)水(shui)平。改革人(ren)才培養(yang)模式(shi),以信(xin)息(xi)(xi)(xi)(xi)技(ji)術(shu)支(zhi)撐產教結合(he)、工(gong)學(xue)(xue)結合(he)、校(xiao)企(qi)合(he)作、頂崗(gang)實(shi)(shi)習。創新(xin)教育內容(rong),促進信(xin)息(xi)(xi)(xi)(xi)技(ji)術(shu)與專業(ye)(ye)課程的(de)(de)融合(he),著力提(ti)高(gao)教師(shi)運用(yong)現代信(xin)息(xi)(xi)(xi)(xi)技(ji)術(shu)的(de)(de)能(neng)力和學(xue)(xue)生(sheng)的(de)(de)崗(gang)位信(xin)息(xi)(xi)(xi)(xi)技(ji)術(shu)職業(ye)(ye)能(neng)力。加(jia)強(qiang)實(shi)(shi)踐教學(xue)(xue),創新(xin)仿真實(shi)(shi)訓資源應用(yong)模式(shi),提(ti)高(gao)使用(yong)效益。”
1.5 未來2020年職業教育(yu)信息(xi)化發展水平框(kuang)架
國(guo)家教育信息(xi)化十(shi)年(nian)規劃中(zhong),對未來十(shi)年(nian)職業教育信息(xi)化發展水平提出如(ru)下框架:
(1)、全面(mian)提(ti)升職業院校信息化水平,主要維度為(wei):
? 寬帶網(wang)絡接(jie)入、數字化技能教室、仿真實訓室等數字化環境、場所覆蓋面;
? 職業教(jiao)育(yu)數(shu)(shu)字資源數(shu)(shu)量(liang)與質量(liang)滿意度及(ji)網(wang)絡教(jiao)學(xue)平臺覆蓋面;
? 職業院校工學結(jie)合、校企合作等信息化支撐平臺的(de)應(ying)用(yong)情況。
(2)、職業(ye)教(jiao)育實踐教(jiao)學水平顯(xian)著提升,主要(yao)維(wei)度為(wei):
? 虛擬實訓軟件數量和應用滿意度(du)及(ji)專業覆蓋面;
? 教(jiao)師教(jiao)育(yu)技術職業能力考核通過率(lv);
? 虛(xu)擬(ni)仿(fang)真實訓教學軟件(jian)、實訓基地與國家重點產(chan)業和戰略性新興(xing)產(chan)業的對接情況(kuang)。
(3)、學(xue)生信息技術職業能(neng)力提高,主要(yao)維度(du)為:
? 學生(sheng)(sheng)崗位信息技術職業能力考核通(tong)過率和學生(sheng)(sheng)滿意度(du);
? 學生應用信(xin)息(xi)技術提高職業(ye)技能情況。
1.6 健全應用型技能型人才培養體制
中長(chang)期教育規劃中指出“適(shi)應產(chan)業(ye)(ye)(ye)結構(gou)調整優化升級需要,強化綜合(he)素質和職業(ye)(ye)(ye)技能培養,使(shi)學(xue)生具備較強的(de)適(shi)應產(chan)業(ye)(ye)(ye)發展和崗位遷移(yi)的(de)基本(ben)能力(li)。以(yi)職業(ye)(ye)(ye)資格標準為基礎,形成不(bu)同層次職業(ye)(ye)(ye)教育專業(ye)(ye)(ye)設(she)置、課程體(ti)系(xi)、教材體(ti)系(xi)和人才培養標準的(de)一體(ti)化設(she)計機制(zhi)(zhi),充分體(ti)現開放性(xing)、多樣性(xing)、系(xi)統性(xing)的(de)特點(dian)。全(quan)面推(tui)行就業(ye)(ye)(ye)準入制(zhi)(zhi)度(du),完善職業(ye)(ye)(ye)資格證書(shu)制(zhi)(zhi)度(du),提高(gao)學(xue)生就業(ye)(ye)(ye)創(chuang)業(ye)(ye)(ye)能力(li)。”
1.7 提升學(xue)校學(xue)生的就業競爭力
針對經(jing)管類(lei)學科與(yu)(yu)專(zhuan)業(ye)特性及人才培(pei)(pei)(pei)養質量的(de)客(ke)觀要(yao)求,我們認(ren)為(wei)要(yao)遵循“實踐育(yu)人”的(de)教育(yu)理(li)(li)念,構建(jian)(jian)出一套符合(he)人才培(pei)(pei)(pei)養模式的(de)經(jing)管類(lei)實踐教學體(ti)系,通過經(jing)管類(lei)跨專(zhuan)業(ye)綜(zong)合(he)實訓基地的(de)建(jian)(jian)設(she)(she)與(yu)(yu)相應的(de)課(ke)程的(de)設(she)(she)計與(yu)(yu)開發(fa)來引領單(dan)項專(zhuan)業(ye)課(ke)程開發(fa)建(jian)(jian)設(she)(she),用“大(da)經(jing)管”的(de)思路(lu)與(yu)(yu)模式來培(pei)(pei)(pei)養學生的(de)專(zhuan)業(ye)綜(zong)合(he)應用能(neng)(neng)力。不(bu)僅培(pei)(pei)(pei)養其(qi)執(zhi)行業(ye)務(wu)的(de)能(neng)(neng)力,更重要(yao)的(de)是培(pei)(pei)(pei)養其(qi)處理(li)(li)業(ye)務(wu)的(de)綜(zong)合(he)能(neng)(neng)力,亦即通用管理(li)(li)能(neng)(neng)力。
建(jian)設的必要性(xing)的可行(xing)性(xing)
1.8 建設的必要(yao)性(xing)和(he)迫切(qie)性(xing)
1.8.1 現有的實訓方式難以(yi)滿足(zu)不斷發展的實訓需(xu)求
實(shi)訓專業單(dan)(dan)一性:單(dan)(dan)一的課程(cheng)實(shi)訓軟件(jian)、單(dan)(dan)專業實(shi)訓軟件(jian)、手工模擬實(shi)訓;
實訓(xun)(xun)內(nei)容(rong)靜態化:實訓(xun)(xun)的內(nei)容(rong)、步驟(zou)、以及結(jie)果都是事先給定(ding)的,這(zhe)樣學(xue)生做完經常是知(zhi)其(qi)然不(bu)知(zhi)其(qi)所以然,當外部條件發生改變時,學(xue)生就不(bu)能隨機應變提出解決方(fang)案。而且把(ba)實訓(xun)(xun)的定(ding)位限制在(zai)內(nei)容(rong)設計和知(zhi)識(shi)(shi)的綜合上,學(xue)生在(zai)溝(gou)通能力、團隊意識(shi)(shi)、職業道德(de)等方(fang)面得不(bu)到訓(xun)(xun)練。
綜合型(xing)內容不足:實訓的內容、方式(shi)事(shi)先給定,結果唯一(yi),這樣(yang)學生可發揮(hui)的空間就(jiu)很小。只是對課(ke)程教學的理(li)論知(zhi)識理(li)解(jie)情況驗證,這樣(yang)學生無法掌握甚至領悟各(ge)崗位的崗位技能(neng)和管理(li)決策能(neng)力。更無法將各(ge)相(xiang)關行業(ye)或(huo)者領域各(ge)崗位上下(xia)之間的業(ye)務邏輯關系(xi)串聯(lian)起來(lai)。
1.8.2 實訓方式(shi)應(ying)從多(duo)樣化(hua)、體系化(hua)、綜合化(hua)發展
目前學校所采用的(de)實(shi)(shi)訓方(fang)式主要限于單(dan)專(zhuan)業(ye)、單(dan)課(ke)程實(shi)(shi)訓,跨專(zhuan)業(ye)綜(zong)(zong)合(he)型的(de)實(shi)(shi)踐嚴重不足(zu),專(zhuan)業(ye)課(ke)程及相關實(shi)(shi)踐環節比較分散,沒有實(shi)(shi)現各專(zhuan)業(ye)之間(jian)的(de)融會貫(guan)通(tong)及體系化(hua)訓練(lian)。建立對學生進行分階段,分層次(ci)的(de)綜(zong)(zong)合(he)訓練(lian),滿足(zu)學生就(jiu)業(ye)時達至企(qi)業(ye)的(de)人才(cai)需求(qiu)。
所(suo)以在(zai)建(jian)設本跨專(zhuan)業綜合平臺時,必(bi)須考慮學生實訓崗位(wei)的(de)多樣化、實訓布局的(de)體(ti)系化、專(zhuan)業應用(yong)的(de)綜合化。
A、實訓崗位(wei)的(de)多樣化
在構(gou)建的(de)整(zheng)個平臺(tai)中,經營企業(ye)(ye)(ye)內部(bu)(bu)的(de)崗位設置要(yao)以實際(ji)企業(ye)(ye)(ye)的(de)崗位分布為依(yi)據(ju),外部(bu)(bu)職(zhi)能(neng)(neng)部(bu)(bu)門(men)及崗位以與企業(ye)(ye)(ye)實際(ji)業(ye)(ye)(ye)務(wu)有聯系為條件(jian)設置,實訓的(de)崗位職(zhi)能(neng)(neng)與實際(ji)職(zhi)能(neng)(neng)一致。可(ke)根據(ju)實訓的(de)安排(pai)的(de)不同(tong)實現學(xue)生參于多(duo)種不同(tong)的(de)崗位,接觸不同(tong)的(de)業(ye)(ye)(ye)務(wu),完成不同(tong)的(de)訓練,掌握(wo)不同(tong)的(de)能(neng)(neng)力。
B、實訓布局的體系化
實訓室的(de)布局(ju)(ju)(ju)與(yu)建設(she)要形成軟件設(she)計(ji)與(yu)硬件布局(ju)(ju)(ju)相結合(he),專業(ye)與(yu)專業(ye)間形成互通(tong),結合(he)平(ping)臺(tai)構建的(de)環境數據形成一個體系化的(de)布局(ju)(ju)(ju)。
C、專(zhuan)業應用(yong)的綜合化
學生在(zai)平臺中進行實訓,可(ke)以不分專業,按崗位來訓練,崗位的(de)操(cao)作不僅要(yao)完(wan)成本職工作,還要(yao)與其(qi)他崗位進行業務上的(de)交互,從(cong)而實現了對專業知識(shi)的(de)綜合應(ying)用。
1.8.3 缺少針對崗位的系(xi)統化訓練
每個(ge)專業(ye)培養方向(xiang)都對應(ying)著社會(hui)及企事業(ye)單位(wei)特定的工作(zuo)崗(gang)(gang)位(wei),如市(shi)場營銷對應(ying)企業(ye)的市(shi)場、銷售等(deng)崗(gang)(gang)位(wei);財(cai)務專業(ye)對應(ying)出納、會(hui)計、理財(cai)等(deng)崗(gang)(gang)位(wei);
學校目前開設的(de)(de)實(shi)訓(xun)課程基(ji)本(ben)沒有針對各崗位的(de)(de)就業要求進(jin)行系統化訓(xun)練(lian),因此學生(sheng)普遍缺乏在現代企(qi)業管理中(zhong)如何做好本(ben)職工作的(de)(de)認知及應用(yong)能力(li)。所以針對崗位訓(xun)練(lian)相比對專業對課程實(shi)訓(xun)也(ye)同樣重要。
1.8.4 缺少創(chuang)新(xin)人(ren)才培養模(mo)式的教學體系(xi)
依托目前單(dan)知識點,單(dan)專業(ye)(ye)的(de)(de)(de)(de)課程體(ti)系(xi),再(zai)增加跨專業(ye)(ye)實(shi)訓平臺,以學(xue)院(yuan)建(jian)立一(yi)套(tao)符合綜(zong)(zong)合應(ying)用型(xing)人才培養的(de)(de)(de)(de)經管實(shi)踐教學(xue)體(ti)系(xi),形成單(dan)一(yi)知識點,單(dan)課程,專業(ye)(ye)綜(zong)(zong)合,跨專業(ye)(ye)校(xiao)內仿真實(shi)習平臺,建(jian)立多(duo)階(jie)梯的(de)(de)(de)(de)實(shi)踐教學(xue)體(ti)系(xi),培養更符合社會需(xu)要的(de)(de)(de)(de)經管類綜(zong)(zong)合應(ying)用人才。
通(tong)過建立經(jing)管類階梯(ti)式(shi)的(de)實踐教(jiao)學體系,對(dui)經(jing)管類實踐教(jiao)學進(jin)行創新,培養出更(geng)具有(you)綜合(he)應(ying)用能力和決策能力的(de)人才,滿足社會(hui)人才需求(qiu),建設跨(kua)專(zhuan)業綜合(he)仿真實訓平臺(tai)是非常有(you)必要(yao)的(de)。
1.8.5 缺乏(fa)校(xiao)內全仿(fang)真頂崗實習(xi)場(chang)所
考慮經管學院各(ge)專業(ye)(ye)(ye)(ye)學生(sheng)(sheng)去企(qi)業(ye)(ye)(ye)(ye)頂(ding)崗(gang)實(shi)習有一(yi)定(ding)難度,因(yin)為,學生(sheng)(sheng)如果(guo)要(yao)(yao)真正(zheng)(zheng)頂(ding)崗(gang)的(de)話(hua),那么就一(yi)定(ding)要(yao)(yao)接(jie)(jie)觸企(qi)業(ye)(ye)(ye)(ye)的(de)商業(ye)(ye)(ye)(ye)秘密,特別是企(qi)業(ye)(ye)(ye)(ye)銷售(shou)與財務(wu)等機(ji)密數據,這是公司不愿意接(jie)(jie)收(shou)學生(sheng)(sheng)頂(ding)崗(gang)實(shi)習的(de)主要(yao)(yao)原因(yin);剛畢業(ye)(ye)(ye)(ye)的(de)學生(sheng)(sheng)在企(qi)業(ye)(ye)(ye)(ye)很難找到與對口專業(ye)(ye)(ye)(ye)技(ji)(ji)能(neng)(neng)培(pei)(pei)養(yang)目標一(yi)致的(de)工作崗(gang)位;所以即(ji)使(shi)企(qi)業(ye)(ye)(ye)(ye)接(jie)(jie)收(shou)學生(sheng)(sheng)實(shi)訓,也(ye)只是讓學生(sheng)(sheng)做一(yi)些企(qi)業(ye)(ye)(ye)(ye)業(ye)(ye)(ye)(ye)務(wu)外圍的(de)事情,難以真正(zheng)(zheng)培(pei)(pei)養(yang)學生(sheng)(sheng)的(de)專業(ye)(ye)(ye)(ye)基本技(ji)(ji)能(neng)(neng),因(yin)此建立跨專業(ye)(ye)(ye)(ye)綜合實(shi)訓平臺對人(ren)才培(pei)(pei)養(yang)尤其重要(yao)(yao),使(shi)學生(sheng)(sheng)畢業(ye)(ye)(ye)(ye)就能(neng)(neng)真正(zheng)(zheng)學習到崗(gang)位技(ji)(ji)能(neng)(neng)知識(shi),以增強(qiang)到企(qi)業(ye)(ye)(ye)(ye)的(de)崗(gang)位適(shi)應(ying)能(neng)(neng)力。
所(suo)以,從培(pei)養學生的專業(ye)基(ji)本(ben)技能來看,我們非常有必要構(gou)建一套創新(xin)型的經管(guan)類跨(kua)專業(ye)實訓教學系統(tong)。
1.9 建設的必要性和迫切性
1.9.1 現(xian)有的實(shi)訓方式難以滿足(zu)不斷發展的實(shi)訓需求
實(shi)訓(xun)專業單(dan)一性:單(dan)一的課程實(shi)訓(xun)軟(ruan)件、單(dan)專業實(shi)訓(xun)軟(ruan)件、手(shou)工模擬實(shi)訓(xun);
實訓內容(rong)靜態化:實訓的(de)內容(rong)、步驟、以及結果都是事先給定的(de),這(zhe)樣(yang)學(xue)生做完經(jing)常是知其然不知其所以然,當(dang)外部(bu)條件發生改變時,學(xue)生就不能隨機應變提(ti)出解決(jue)方案。而且把(ba)實訓的(de)定位限制在內容(rong)設計和(he)知識的(de)綜合上,學(xue)生在溝通能力、團隊意(yi)識、職(zhi)業道德(de)等方面得不到訓練。
綜合型內容不足:實訓的(de)內容、方式事先給(gei)定,結果唯(wei)一(yi),這(zhe)樣(yang)學生可發揮的(de)空間就很(hen)小。只是(shi)對(dui)課程教(jiao)學的(de)理(li)(li)論知識理(li)(li)解情況驗證,這(zhe)樣(yang)學生無法(fa)掌握甚至(zhi)領悟各(ge)崗(gang)位的(de)崗(gang)位技能(neng)和管理(li)(li)決策能(neng)力。更無法(fa)將各(ge)相關(guan)(guan)行業(ye)或者領域各(ge)崗(gang)位上下之(zhi)間的(de)業(ye)務邏(luo)輯(ji)關(guan)(guan)系(xi)串聯起來(lai)。
1.9.2 實訓方式應(ying)從多樣化(hua)、體系化(hua)、綜合化(hua)發(fa)展
目前學(xue)校所采用(yong)的(de)實(shi)訓方式主要限于單專業(ye)(ye)、單課(ke)程(cheng)實(shi)訓,跨專業(ye)(ye)綜合(he)型的(de)實(shi)踐(jian)嚴(yan)重(zhong)不足(zu),專業(ye)(ye)課(ke)程(cheng)及相關實(shi)踐(jian)環(huan)節比較分散,沒有實(shi)現(xian)各專業(ye)(ye)之間(jian)的(de)融(rong)會貫通及體系化訓練(lian)。建立對學(xue)生進行分階段,分層(ceng)次的(de)綜合(he)訓練(lian),滿(man)足(zu)學(xue)生就(jiu)業(ye)(ye)時達至企(qi)業(ye)(ye)的(de)人(ren)才需求。
所以在建(jian)設(she)本跨專業綜(zong)合平(ping)臺時,必須考慮(lv)學生實(shi)訓崗(gang)位的多樣化、實(shi)訓布局的體系(xi)化、專業應(ying)用(yong)的綜(zong)合化。
A、實(shi)訓崗(gang)位的多(duo)樣化(hua)
在構建的(de)整個平臺中,經營企業(ye)內部(bu)的(de)崗位設(she)置要以實(shi)(shi)際企業(ye)的(de)崗位分布為(wei)依據,外部(bu)職(zhi)能(neng)部(bu)門及崗位以與(yu)企業(ye)實(shi)(shi)際業(ye)務有聯系(xi)為(wei)條件設(she)置,實(shi)(shi)訓的(de)崗位職(zhi)能(neng)與(yu)實(shi)(shi)際職(zhi)能(neng)一致(zhi)。可根據實(shi)(shi)訓的(de)安排的(de)不(bu)(bu)同(tong)(tong)實(shi)(shi)現學生參于多種不(bu)(bu)同(tong)(tong)的(de)崗位,接觸不(bu)(bu)同(tong)(tong)的(de)業(ye)務,完(wan)成(cheng)不(bu)(bu)同(tong)(tong)的(de)訓練,掌握(wo)不(bu)(bu)同(tong)(tong)的(de)能(neng)力。
B、實(shi)訓布局的體系(xi)化
實訓室的(de)布局(ju)與(yu)(yu)建(jian)設要形成(cheng)軟件(jian)(jian)設計與(yu)(yu)硬件(jian)(jian)布局(ju)相結合,專(zhuan)業與(yu)(yu)專(zhuan)業間形成(cheng)互通,結合平臺構建(jian)的(de)環境數據(ju)形成(cheng)一(yi)個(ge)體系(xi)化的(de)布局(ju)。
C、專業應用的綜合化
學生在(zai)平臺中進行實訓,可(ke)以不(bu)分專業,按崗位來(lai)訓練,崗位的(de)操(cao)作(zuo)(zuo)不(bu)僅要(yao)完成本職工作(zuo)(zuo),還要(yao)與其他崗位進行業務上的(de)交互,從而實現(xian)了對專業知識的(de)綜合應用。
1.9.3 缺(que)少針對崗位的系統化訓練
每個專業培(pei)養方向都(dou)對(dui)應著社會及企事業單位特定(ding)的工作崗位,如市場營銷對(dui)應企業的市場、銷售(shou)等崗位;財務專業對(dui)應出納(na)、會計、理財等崗位;
學(xue)校目前開(kai)設(she)的實訓(xun)(xun)課程(cheng)(cheng)基本沒有針(zhen)對(dui)(dui)各崗(gang)位(wei)的就(jiu)業(ye)要(yao)求進行系統化訓(xun)(xun)練,因此學(xue)生普遍缺乏(fa)在現代企(qi)業(ye)管理中如何做好本職工作(zuo)的認知及應用能力。所以針(zhen)對(dui)(dui)崗(gang)位(wei)訓(xun)(xun)練相(xiang)比對(dui)(dui)專業(ye)對(dui)(dui)課程(cheng)(cheng)實訓(xun)(xun)也同樣重要(yao)。
1.9.4 缺少創新(xin)人才(cai)培養模式的教學體系(xi)
依(yi)托目前(qian)單知識(shi)點,單專業(ye)的課(ke)程體系(xi),再增(zeng)加跨專業(ye)實訓平(ping)臺,以學(xue)(xue)院(yuan)建(jian)立一套符合(he)綜合(he)應用型(xing)人才培(pei)養(yang)的經管(guan)實踐教學(xue)(xue)體系(xi),形成單一知識(shi)點,單課(ke)程,專業(ye)綜合(he),跨專業(ye)校內仿真(zhen)實習平(ping)臺,建(jian)立多階梯(ti)的實踐教學(xue)(xue)體系(xi),培(pei)養(yang)更符合(he)社會(hui)需要的經管(guan)類(lei)綜合(he)應用人才。
通過建(jian)立經(jing)管類階梯式的實踐(jian)教學體系,對經(jing)管類實踐(jian)教學進行創新,培養出(chu)更具有(you)綜合(he)應用(yong)能力和決策能力的人才,滿足(zu)社會人才需求,建(jian)設跨專(zhuan)業綜合(he)仿真實訓平臺是非常(chang)有(you)必要的。
1.9.5 缺乏校內全仿真頂崗實習(xi)場所
考(kao)慮經管學(xue)院(yuan)各專(zhuan)業(ye)學(xue)生去(qu)企(qi)業(ye)頂崗(gang)實習(xi)(xi)有一定難度,因(yin)(yin)為,學(xue)生如果(guo)要(yao)(yao)真(zhen)正頂崗(gang)的(de)(de)話,那么就(jiu)一定要(yao)(yao)接(jie)觸企(qi)業(ye)的(de)(de)商業(ye)秘(mi)密(mi),特(te)別是(shi)企(qi)業(ye)銷(xiao)售與財(cai)務等(deng)機(ji)密(mi)數據(ju),這是(shi)公司(si)不(bu)愿(yuan)意接(jie)收(shou)學(xue)生頂崗(gang)實習(xi)(xi)的(de)(de)主要(yao)(yao)原因(yin)(yin);剛畢(bi)(bi)業(ye)的(de)(de)學(xue)生在企(qi)業(ye)很難找到(dao)與對(dui)口(kou)專(zhuan)業(ye)技(ji)能(neng)培養目標一致的(de)(de)工作崗(gang)位;所(suo)以(yi)(yi)即使(shi)企(qi)業(ye)接(jie)收(shou)學(xue)生實訓(xun),也只是(shi)讓學(xue)生做一些(xie)企(qi)業(ye)業(ye)務外圍的(de)(de)事情(qing),難以(yi)(yi)真(zhen)正培養學(xue)生的(de)(de)專(zhuan)業(ye)基本(ben)技(ji)能(neng),因(yin)(yin)此建立跨(kua)專(zhuan)業(ye)綜合實訓(xun)平臺(tai)對(dui)人才培養尤其重要(yao)(yao),使(shi)學(xue)生畢(bi)(bi)業(ye)就(jiu)能(neng)真(zhen)正學(xue)習(xi)(xi)到(dao)崗(gang)位技(ji)能(neng)知識,以(yi)(yi)增強到(dao)企(qi)業(ye)的(de)(de)崗(gang)位適(shi)應(ying)能(neng)力。
所以,從(cong)培養(yang)學生的專業(ye)基本技能來看,我們非(fei)常有必要(yao)構建(jian)一套創新型的經管(guan)類跨(kua)專業(ye)實訓教學系統。
1.10 建設的(de)可行性
1.10.1 平(ping)臺構建說明(ming)
以(yi)現(xian)代生產制造企業為核心的(de)一系列實體業務單位和公共服務單位,構成了(le)全景現(xian)代商業社會,學(xue)生就職(zhi)于各(ge)機構有的(de)各(ge)個崗位,從(cong)事(shi)相應的(de)職(zhi)能(neng)工作,使學(xue)生真正體會到所學(xue)之(zhi)所用。機構設(she)置如下圖:
作為核心模(mo)塊的(de)(de)制造企業內部(bu)崗位設置的(de)(de)構成,如下圖:
1.10.2 專業的技術服務支持
跨專業(ye)綜(zong)合實訓(xun)平臺軟件(jian)(jian)是一(yi)個專業(ye)性強、專業(ye)面廣(guang)、技術(shu)要(yao)求高(gao)的(de)(de)(de)綜(zong)合性平臺,對(dui)軟件(jian)(jian)研(yan)發(fa)商除了(le)需要(yao)強大的(de)(de)(de)技術(shu)研(yan)發(fa)隊伍和服務(wu)能力外(wai),特別是在本平臺所涉及的(de)(de)(de)各專業(ye)的(de)(de)(de)教(jiao)學實訓(xun)軟件(jian)(jian)的(de)(de)(de)研(yan)發(fa)上要(yao)有豐富的(de)(de)(de)經驗和成果積累(lei),國內(nei)有多家具備這(zhe)些條件(jian)(jian)的(de)(de)(de)軟件(jian)(jian)開發(fa)商,可以確保項(xiang)目的(de)(de)(de)順利(li)推進(jin)。
1.10.3 項目資金和設(she)備(bei)的支持
學校不僅提供(gong)(gong)項目建(jian)設的(de)良(liang)好(hao)環境(jing),包括(kuo)實驗場地(di)、配套設施等(deng),而(er)且(qie)還(huan)可提供(gong)(gong)適當的(de)配套資金。
1.10.4 學校專業師資力量的支持(chi)
學(xue)(xue)校擁(yong)有一(yi)支專業知識深厚、實訓技能嫻熟的(de)師(shi)資隊伍(wu),能充分利用(yong)、整合實訓管(guan)理平臺(tai),為學(xue)(xue)生管(guan)理、實訓管(guan)理、成(cheng)績管(guan)理、實訓效(xiao)果(guo)分析(xi)、教研教改提供重要(yao)資料(liao)。
1.11 預(yu)期(qi)的社會效益
人(ren)才(cai)培(pei)(pei)養社會效益方面:培(pei)(pei)養的人(ren)才(cai)可以直接到企業上崗(gang),無需企業再進行長期崗(gang)位(wei)培(pei)(pei)訓,為企業節約人(ren)才(cai)培(pei)(pei)養費(fei)用,使人(ren)才(cai)更(geng)加符合社會和(he)企業的需要,提(ti)高學校人(ren)才(cai)就業率;
跨專業(ye)(ye)校(xiao)內(nei)綜合(he)實(shi)訓平臺,簡稱跨專業(ye)(ye)平臺。是(shi)以(yi)生產制(zhi)造企業(ye)(ye)為核心、以(yi)制(zhi)造業(ye)(ye)各(ge)部門業(ye)(ye)務流程為驅動(dong)、以(yi)行政辦事單(dan)位(wei)(wei)和(he)金融單(dan)位(wei)(wei)等服務性機構為依托(tuo),生產業(ye)(ye)務鏈(lian)、流通業(ye)(ye)務鏈(lian)、資(zi)本(ben)運(yun)(yun)作(zuo)業(ye)(ye)務鏈(lian)相互交織(zhi)、高度整合(he)的網絡狀(zhuang)仿真綜合(he)運(yun)(yun)作(zuo)內(nei)容體系(xi),是(shi)模擬(ni)與現實(shi)接軌最(zui)真實(shi)化最(zui)低成本(ben)的實(shi)習訓練平臺。是(shi)一個全方位(wei)(wei)、立體化、具有(you)廣(guang)泛受益面的綜合(he)實(shi)習平臺。
跨專(zhuan)業(ye)(ye)(ye)平(ping)(ping)臺(tai)(tai)主要由搭建(jian)平(ping)(ping)臺(tai)(tai)運(yun)行環境、制造(zao)(zao)企業(ye)(ye)(ye)運(yun)營(ying)、行政業(ye)(ye)(ye)務(wu)和金融業(ye)(ye)(ye)務(wu)等(deng)(deng)幾(ji)大部(bu)分(fen)組成。以現代制造(zao)(zao)行業(ye)(ye)(ye)為藍本,設置總經理(li)辦(ban)(ban)公室、銷售部(bu)、生產部(bu)、采購(gou)部(bu)、倉儲部(bu)、外貿部(bu)、市場部(bu)、財務(wu)部(bu)、人才資(zi)(zi)源(yuan)部(bu)、企業(ye)(ye)(ye)投資(zi)(zi)融部(bu)等(deng)(deng)十大制造(zao)(zao)企業(ye)(ye)(ye)職能部(bu)門;真(zhen)實(shi)模擬行政辦(ban)(ban)事部(bu)門,提供工商局(ju)、稅務(wu)局(ju)、會計事務(wu)所、銀行、物流、保(bao)險公司(si)、貸代公司(si)等(deng)(deng)辦(ban)(ban)事場所;系統虛擬扮演(yan)公安(an)局(ju)、質量(liang)與技術監督局(ju)、勞動與社會保(bao)障(zhang)局(ju)、原材(cai)料供應商、海關、商檢、外匯管理(li)局(ju)、船公司(si)等(deng)(deng)服務(wu)性部(bu)門行業(ye)(ye)(ye)。攘(rang)括(kuo)了(le)與制造(zao)(zao)行業(ye)(ye)(ye)有(you)關的所有(you)相關行政辦(ban)(ban)事部(bu)門和服務(wu)性行業(ye)(ye)(ye)。
1.11.1 平臺整體布局設(she)計
該實(shi)訓室主要(yao)承擔(dan)經管(guan)學(xue)院會(hui)計(ji)、財務管(guan)理、工(gong)商企業(ye)管(guan)理、國際經濟與貿易、金融、物(wu)流管(guan)理、電子(zi)商務、市場營(ying)銷等專業(ye)的綜合仿真實(shi)習(xi)(xi)。學(xue)生通過(guo)實(shi)習(xi)(xi)可(ke)以熟練掌(zhang)握企業(ye)崗位工(gong)作要(yao)求,掌(zhang)握企業(ye)運作流程與規則,學(xue)會(hui)團(tuan)隊溝通與協作,增強學(xue)生的崗位適應能力和管(guan)理決(jue)策能力。整體網絡布局圖:
整個(ge)網絡(luo)結構采用層(ceng)(ceng)(ceng)次化(hua)(hua)網絡(luo)設計模型(xing),由于(yu)其良好的(de)(de)伸縮能(neng)力、易(yi)(yi)于(yu)實現、易(yi)(yi)于(yu)排除故障(zhang)、可(ke)預測(ce)性、協議支(zhi)持、易(yi)(yi)于(yu)管理等特點,可(ke)充(chong)分滿足網絡(luo)不斷增長(chang)(chang)的(de)(de)長(chang)(chang)期需求。遵(zun)從層(ceng)(ceng)(ceng)次化(hua)(hua)的(de)(de)網絡(luo)的(de)(de)設計原(yuan)則(ze),根據(ju)順(shun)德職業技術學院跨專業平臺對(dui)網絡(luo)覆蓋范圍的(de)(de)需求,本著盡量降低拓撲復雜性,保證系統最大可(ke)靠性的(de)(de)原(yuan)則(ze)我們(men)采用三層(ceng)(ceng)(ceng)層(ceng)(ceng)(ceng)次化(hua)(hua)模型(xing):核心層(ceng)(ceng)(ceng)、匯(hui)聚層(ceng)(ceng)(ceng)和接入(ru)層(ceng)(ceng)(ceng)。
整個(ge)網絡設(she)(she)計以千兆(zhao)為主干,百兆(zhao)到(dao)桌面的結構,匯聚層交換(huan)機通過千兆(zhao)光纖連接到(dao)核心交換(huan)機,再通過千兆(zhao)電纜連接到(dao)接入層交換(huan)機,這樣的設(she)(she)計結構具有層次化設(she)(she)計節約線(xian)路成本(ben)、保障安(an)全(quan)、便(bian)于管理、擴展靈活等(deng)特點(dian)。
1.11.2 核心系統(tong)設(she)計
1.11.2.1 核心(xin)系統(tong)介(jie)紹
核心系(xi)(xi)統指的是制造企業內(nei)部(bu)(bu)(bu)經(jing)營和管理系(xi)(xi)統,由(you)總(zong)經(jing)理辦公室(shi)、銷售(shou)部(bu)(bu)(bu)、生產部(bu)(bu)(bu)、采購(gou)部(bu)(bu)(bu)、倉儲(chu)部(bu)(bu)(bu)、外貿部(bu)(bu)(bu)、市場部(bu)(bu)(bu)、財務部(bu)(bu)(bu)、人才(cai)資源部(bu)(bu)(bu)、企業投資融資部(bu)(bu)(bu)等部(bu)(bu)(bu)門(men)構成(cheng),下設(she)21個崗位,各(ge)施其職,來完成(cheng)企業的運作(zuo)。
1.11.2.2 部門(men)主要(yao)功能設計
總經理辦公室:把握整個企(qi)(qi)業的(de)發展方向(xiang);對各部(bu)門提出的(de)決策和意見進行審核;能時(shi)(shi)時(shi)(shi)查看(kan)企(qi)(qi)業的(de)經營狀(zhuang)況(kuang)(kuang)和財務狀(zhuang)況(kuang)(kuang);制(zhi)定產(chan)品定價(jia)策略。
銷(xiao)售(shou)部(bu):制定年度和短(duan)期的銷(xiao)售(shou)計劃,給(gei)客戶提供各類產品報價單,與(yu)客戶簽訂(ding)合同,提出各種產品宣傳促銷(xiao)方案和銷(xiao)售(shou)服(fu)務方案。
生產(chan)(chan)(chan)部:制(zhi)定產(chan)(chan)(chan)品需求生產(chan)(chan)(chan)計劃,分(fen)配生產(chan)(chan)(chan)任務,按期進行生產(chan)(chan)(chan),為產(chan)(chan)(chan)品銷售提供保障。分(fen)析生產(chan)(chan)(chan)能力,提交生產(chan)(chan)(chan)能力提升報告
采購(gou)(gou)部:根據各(ge)物(wu)料需求(qiu)計劃,向(xiang)系統(tong)商(shang)店進行(xing)采購(gou)(gou),執行(xing)采購(gou)(gou)計劃。包括采購(gou)(gou)原(yuan)材(cai)料、生產線等(deng)。
倉儲部:管理(li)企業原材料和產品(pin)的出(chu)入庫和盤點,對過(guo)期或剩余(yu)產品(pin)進行回(hui)收融資。
外(wai)(wai)貿部:開拓(tuo)海外(wai)(wai)市場,進行發(fa)盤操(cao)作,與外(wai)(wai)商簽訂貿易合同,選擇(ze)貨貸(dai)公司(si),辦理出口業(ye)務。
市(shi)(shi)場(chang)部:根(gen)據企業的(de)營(ying)銷情況,制定相應的(de)市(shi)(shi)場(chang)調查(cha)方案,通過(guo)各(ge)種(zhong)調查(cha)手(shou)段,了(le)解(jie)市(shi)(shi)場(chang)的(de)需求,開拓企業的(de)市(shi)(shi)場(chang),為(wei)銷售部制度銷售方案提供資料。
財務(wu)(wu)部:記(ji)錄企業各業務(wu)(wu)流水賬,填(tian)寫會計記(ji)賬憑證(zheng),制度財務(wu)(wu)統計報表,能向稅務(wu)(wu)局上報稅務(wu)(wu)和提交審計報告
人力資源部:針對企業的經(jing)營狀(zhuang)況,制(zhi)定人才需求(qiu)計劃,增(zeng)減企業崗位,招聘(pin)各類(lei)專業人才。對企業員工及其薪酬進行管理。
企(qi)業投(tou)融資(zi)(zi)部:根據企(qi)業的經(jing)營情(qing)況,制定(ding)投(tou)融資(zi)(zi)計劃。通過銀行貸(dai)(dai)款、企(qi)業間貸(dai)(dai)款、民(min)間貸(dai)(dai)款等融資(zi)(zi)手(shou)段,提高企(qi)業的資(zi)(zi)本,提升企(qi)業的生(sheng)產經(jing)營能力,使企(qi)業獲得更高的效益(yi)。
1.11.2.3 重點業務說(shuo)明
(1)、制造企業(ye)(ye)的核(he)心業(ye)(ye)務(wu)流程
制造(zao)企(qi)業(ye)內部運作是以銷售、生(sheng)(sheng)產、采(cai)購(gou)、財(cai)務(wu)待為(wei)主的(de)經營模(mo)式,采(cai)用(yong)制造(zao)企(qi)業(ye)ERP管(guan)理(li)(li)理(li)(li)念,企(qi)業(ye)的(de)物(wu)流、資(zi)金流、和信息流統一(yi)起來進(jin)行管(guan)理(li)(li),對企(qi)業(ye)所擁有的(de)人力(li)、資(zi)金、材料、設備、方法(生(sheng)(sheng)產技(ji)術)、信息和時間等各項(xiang)資(zi)源進(jin)行綜合(he)平衡和充分考慮,最大限度的(de)利用(yong)企(qi)業(ye)的(de)現(xian)有資(zi)源取得(de)最大的(de)經濟效(xiao)益,科學、有效(xiao)的(de)管(guan)理(li)(li)企(qi)業(ye)人、財(cai)、物(wu)、產、供、銷等各項(xiang)具體業(ye)務(wu)工作。包含(han)如(ru)MRP、MTO、MTP、JIT等的(de)應(ying)用(yong)。如(ru)下流程:
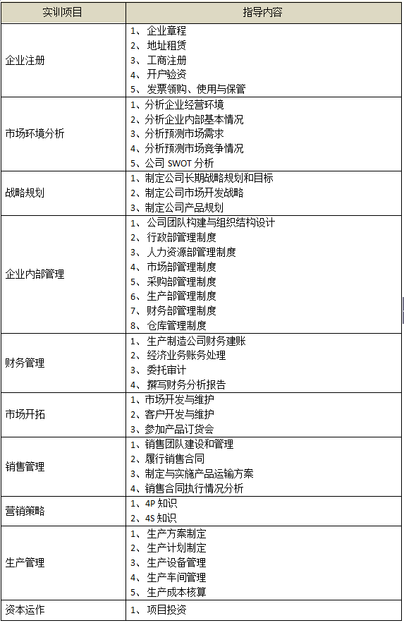
(2)企業注冊
企業注冊流程(cheng):填寫創業計劃書——租賃場地(di)——名稱核準——撰寫公司章程(cheng)——刻(ke)私章——驗(yan)資(zi)——注冊公司——刻(ke)公章、財務(wu)章——辦理組織機(ji)構代(dai)碼——開(kai)立基本(ben)賬戶——辦理稅務(wu)登記(ji)——申請(qing)購領發票。
系統采用場景化的表現(xian)模(mo)式來完成企(qi)業注冊的整個(ge)過程。
(3)制造企業保(bao)障性(xing)經營和競爭性(xing)經營模式
系(xi)統不僅要確保學生實(shi)訓的(de)正(zheng)常進行,體會制(zhi)造(zao)企業經(jing)(jing)營(ying)(ying)(ying)(ying)的(de)全過程,而(er)且要引(yin)入(ru)競(jing)(jing)爭經(jing)(jing)營(ying)(ying)(ying)(ying)模式(shi),激發學生的(de)經(jing)(jing)營(ying)(ying)(ying)(ying)斗志(zhi),體會現(xian)代市場經(jing)(jing)濟環境下的(de)殘(can)酷現(xian)實(shi),所以系(xi)統將采用保障(zhang)性(xing)(xing)經(jing)(jing)營(ying)(ying)(ying)(ying)、保障(zhang)性(xing)(xing)經(jing)(jing)營(ying)(ying)(ying)(ying)與競(jing)(jing)爭性(xing)(xing)經(jing)(jing)營(ying)(ying)(ying)(ying)結(jie)合(he)、競(jing)(jing)爭性(xing)(xing)經(jing)(jing)營(ying)(ying)(ying)(ying)三種(zhong)結(jie)營(ying)(ying)(ying)(ying)模式(shi)。
A、保障性經營
簡單的(de)說:保障性經營是指系統(tong)根(gen)據環境參數(shu)的(de)設(she)置,經銷商會(hui)主動給企(qi)(qi)(qi)業下(xia)訂單,企(qi)(qi)(qi)業只需要(yao)接單后進行(xing)正常的(de)企(qi)(qi)(qi)業生產(chan)、原料采購(gou)、發貨運作就(jiu)會(hui)有盈利。還(huan)會(hui)根(gen)據企(qi)(qi)(qi)業的(de)資(zi)質、產(chan)品定(ding)價(jia)、品牌知名度(du)等(deng)情(qing)況適當的(de)增加訂單數(shu)量。另外(wai)(wai)由學生扮演的(de)國(guo)內(nei)、外(wai)(wai)客戶還(huan)會(hui)為企(qi)(qi)(qi)業創造一定(ding)的(de)銷量。
B、保障性經營與競爭(zheng)性經營結(jie)合模式
當教師(shi)在(zai)系統(tong)控制臺開啟了競(jing)(jing)爭(zheng)性經營(ying)模(mo)式(shi)后,“商業(ye)競(jing)(jing)爭(zheng)模(mo)型”將開始運作。系統(tong)將提供一(yi)塊新的(de)市(shi)場需(xu)求量給所有(you)企業(ye)競(jing)(jing)爭(zheng),企業(ye)能(neng)否獲得訂(ding)單跟(gen)企業(ye)的(de)市(shi)場調查、產品性能(neng)、產品定價(jia)、企業(ye)知名(ming)(ming)度(du)、信譽(yu)(yu)度(du)、市(shi)場推(tui)廣活動、招投標能(neng)力(li)等方(fang)面(mian)密切聯系。企業(ye)的(de)知名(ming)(ming)度(du)是通(tong)過(guo)營(ying)銷(xiao)和(he)宣(xuan)傳來提升,信譽(yu)(yu)度(du)是通(tong)過(guo)誠實經營(ying)來獲得。所有(you)這(zhe)些數通(tong)過(guo)模(mo)型的(de)運算,根據運算結果(guo)來分配(pei)市(shi)場需(xu)求量。這(zhe)種(zhong)模(mo)式(shi)對企業(ye)來說是適應市(shi)場競(jing)(jing)爭(zheng)的(de)一(yi)個(ge)過(guo)程,因(yin)為系統(tong)的(de)保障不存在(zai),不會產生什么運營(ying)壓力(li)。
C、競爭性經營模式
就是將保障性經(jing)營(ying)關閉,只留下競爭性經(jing)營(ying),此時(shi)企業的運營(ying)難(nan)度大大增加,不進則退(tui),所以(yi)除了(le)正常的推(tui)廣銷(xiao)售以(yi)外,還要(yao)從建(jian)立良好的客(ke)戶關系,控制管理成(cheng)本(ben)、生產(chan)成(cheng)本(ben)、營(ying)銷(xiao)成(cheng)本(ben),資本(ben)運作(zuo)等方面(mian)著手,全面(mian)提高企業的競爭性。
(4)傳統(tong)營銷與網絡營銷相結合
當前(qian)現(xian)實中企業(ye)的(de)(de)營銷(xiao)模式都是(shi)采用立體化(hua)的(de)(de)營銷(xiao)策略既(ji)有傳統(tong)營銷(xiao)的(de)(de)4P's,又有現(xian)代營銷(xiao)的(de)(de)4C's、5S等(deng)營銷(xiao)方法(fa),還有如搜索引擎(qing)、電子郵件、網(wang)絡(luo)廣告、企業(ye)網(wang)站、軟文(wen)、微博等(deng)等(deng)的(de)(de)網(wang)絡(luo)營銷(xiao)方法(fa),所以平臺(tai)也必須(xu)包含這樣的(de)(de)營銷(xiao)環境。
(5)電(dian)子商(shang)務、貿易平臺以及網上支付系(xi)統
構建(jian)一(yi)個商(shang)家和客戶的(de)網(wang)絡化交易(yi)平臺。因為當前網(wang)絡購物(wu)已成消(xiao)費者選擇購物(wu)的(de)主(zhu)(zhu)要主(zhu)(zhu)要方法(fa)之一(yi),所以對(dui)于生產企(qi)(qi)業(ye)來說,建(jian)立(li)自己的(de)網(wang)上商(shang)城可(ke)以給企(qi)(qi)業(ye)本身創建(jian)不少(shao)的(de)財富。網(wang)上交易(yi)平臺包含兩種(zhong)類(lei)型,一(yi)類(lei)是針(zhen)對(dui)國(guo)內客戶的(de)BTOC交易(yi)平臺,結(jie)合安(an)全的(de)網(wang)上支付(fu)系統,可(ke)以完成整個資(zi)金流的(de)交易(yi);另一(yi)類(lei)是針(zhen)對(dui)國(guo)外客戶的(de)貿易(yi)平臺,實現國(guo)際貿易(yi)的(de)整個業(ye)務過程。
(6)內部協同(tong)辦公系統
如果協調企(qi)業(ye)內部21個崗位成員的(de)(de)(de)工作(zuo)(zuo),使之(zhi)發揮(hui)出最大(da)的(de)(de)(de)工作(zuo)(zuo)效率,讓(rang)企(qi)業(ye)的(de)(de)(de)決(jue)策、員工的(de)(de)(de)意(yi)見(jian)可(ke)以下傳上達,企(qi)業(ye)內部的(de)(de)(de)協同辦公系統可(ke)以解決(jue)決(jue)策文(wen)件下達、員工交流、召集會議、工作(zuo)(zuo)安排等(deng)等(deng),使整個企(qi)業(ye)的(de)(de)(de)管理(li)和運作(zuo)(zuo)有條(tiao)有理(li)。
(7)豐富的投(tou)融資手(shou)段(duan)
當企(qi)業規模(mo)達到一(yi)定程度時(shi),積累一(yi)定的(de)資(zi)本以后,合理的(de)資(zi)本運作可(ke)以大(da)大(da)加快企(qi)業的(de)發展速度,平(ping)臺中的(de)投(tou)(tou)(tou)融資(zi)環境(jing)包括銀行定期存款、銀行貸款、基金(jin)投(tou)(tou)(tou)資(zi)、實體投(tou)(tou)(tou)資(zi)項(xiang)目、民間借貸、企(qi)業間拆借、國(guo)債(zhai)投(tou)(tou)(tou)資(zi)等等。
(8)實訓考評(ping)與成(cheng)果展示(shi)
綜合實習(xi)平臺的考(kao)評機采(cai)用指標法,主(zhu)要學生領導能力、專業能力、協同(tong)能力及(ji)勤奮指數四個方向的成(cheng)績(ji)。
系(xi)(xi)統自(zi)動記(ji)錄企業實訓(xun)成(cheng)果和(he)實訓(xun)過(guo)程(cheng),如運營過(guo)程(cheng)信(xin)息、經(jing)營成(cheng)果數據等(deng),包括財務報表、銷售情(qing)(qing)況(kuang)(kuang)、生產情(qing)(qing)況(kuang)(kuang)、市場情(qing)(qing)況(kuang)(kuang)、決(jue)策情(qing)(qing)況(kuang)(kuang)等(deng);系(xi)(xi)統還自(zi)動提(ti)供各種指標的(de)(de)排(pai)名(ming)(ming),如銷售排(pai)名(ming)(ming)、利潤排(pai)名(ming)(ming)、資產排(pai)名(ming)(ming)、品牌知名(ming)(ming)度排(pai)名(ming)(ming)、出(chu)口排(pai)名(ming)(ming)、投融資收益排(pai)名(ming)(ming)等(deng)。同(tong)時,記(ji)錄著指導(dao)教師對實訓(xun)項目的(de)(de)評測(ce)。
1.11.3 外圍子系統設計
為了輔助制(zhi)造企業能正常的(de)運營,系統還提供了兩部(bu)分(fen)(fen)子(zi)統計。一部(bu)分(fen)(fen)由學生扮演的(de)行政辦事部(bu)門(men),如工商局(ju)(ju)、稅務局(ju)(ju)、會計事務所等;一部(bu)分(fen)(fen)由系統扮演的(de)服(fu)務性行業部(bu)門(men),如公(gong)安局(ju)(ju)、質量與技術(shu)監督局(ju)(ju)、勞動與社會保(bao)障局(ju)(ju)、原材(cai)料(liao)供應商等。
(1)、工商局
分受理人(ren)員、行政審核(he)人(ren)員。
主(zhu)要進行企業登記注冊(ce)管理(li)、市(shi)場監督、經常性檢查與年檢。
(2)、稅務(wu)局 分受理人(ren)員、服務(wu)人(ren)員、行政審核人(ren)員。
主要進行稅(shui)務(wu)登(deng)記、稅(shui)務(wu)申報(bao)、稅(shui)款的(de)繳納核銷、稅(shui)收檢查(cha)、出(chu)口退稅(shui)、稅(shui)收統計。
(3)、會計事務所(suo)
分會計師和審核人(ren)員(yuan)。
主要進行稅(shui)務(wu)登記、企業(ye)驗資(zi)、出(chu)具審計報(bao)告(gao)、資(zi)產(chan)報(bao)估。
(4)、銀行
分(fen)行長、一(yi)般柜(ju)員(yuan)、結(jie)算柜(ju)員(yuan)、信(xin)貸人員(yuan)。
主(zhu)要進行(xing)企業(ye)(ye)開戶業(ye)(ye)務、銀行(xing)對(dui)公結算(suan)業(ye)(ye)務、貸款業(ye)(ye)務、國際結算(suan)業(ye)(ye)務、資信評(ping)估業(ye)(ye)務。
(5)、物流
分調度(du)員和經理。
主要(yao)接洽物(wu)流(liu)(liu)(liu)業(ye)務(wu),簽訂服務(wu)合同;執(zhi)行物(wu)流(liu)(liu)(liu)合同;執(zhi)行物(wu)流(liu)(liu)(liu)合同;物(wu)流(liu)(liu)(liu)業(ye)務(wu)情況(kuang)查(cha)看與統計(ji)。
(6)、保(bao)險公司
分業務員、理(li)賠、經理(li)。
主要(yao)包括辦理(li)貨運財產(chan)保險、理(li)賠等。
(7)、貨代公司
分業務員(yuan)和報關(guan)報檢員(yuan)。
主要包括(kuo)與(yu)船公司聯系租船訂艙、代(dai)理報(bao)關報(bao)檢、安(an)排拖車(che)拖運貨物等。
(8)、海關
審核貨(huo)代公司的出口貨(huo)物(wu)報(bao)關(guan)單。
(9)招標中心
發布招標公告,評(ping)標,公布中標結果(guo),簽訂采購合同。
(10)國內客戶
國內客戶由24人扮演,分別為(wei)24家公司,性質(zhi)為(wei)國內各(ge)地的經銷商,如果商場(chang)、超市、專賣店等(deng)(deng)等(deng)(deng),他們具有不(bu)同的規模(mo)和產品消化能力,通(tong)過各(ge)種媒體、網絡等(deng)(deng)與(yu)制造企業聯系、洽談業務。
(11)國外客戶(hu)
扮演(yan)國外的貿易(yi)公司(si),與國內的制(zhi)造企業實現(xian)進(jin)出(chu)口貿易(yi)業務。
1.12 平臺(tai)運營(ying)環(huan)境構建
為了(le)能(neng)讓平臺(tai)能(neng)夠正常的運營,必然需要一套完整的環(huan)境(jing)數據(ju)(ju)。環(huan)境(jing)數據(ju)(ju)設置包括系統(tong)產品(pin)管(guan)理、市(shi)場調查方案、系統(tong)人才庫(ku)、廣告宣傳手段、投(tou)融資(借(jie)貸)利率、產品(pin)定價(jia)、系統(tong)訂單(dan)、系統(tong)倉庫(ku)等(deng)功能(neng)設置
系統產品管理
包括產品類別(bie)、產品信(xin)(xin)息、產品BOM表、原材(cai)料類別(bie)、原材(cai)料等與產品有關(guan)的相關(guan)信(xin)(xin)息設置。
產(chan)品(pin)BOM表(biao)只(zhi)設(she)置與原(yuan)材(cai)料(liao)類別的(de)關系,具體(ti)產(chan)品(pin)由哪些(xie)具體(ti)原(yuan)材(cai)料(liao)組成,由企業自己設(she)定。產(chan)品(pin)BOM只(zhi)有(you)兩級的(de)關系,即產(chan)品(pin)——原(yuan)材(cai)料(liao)。
市場調查方案
設置不同的(de)市(shi)場調(diao)查(cha)方(fang)案(an)。企(qi)業從中選擇不同的(de)市(shi)場調(diao)查(cha)方(fang)案(an),提升企(qi)業的(de)市(shi)場需求的(de)把握。
系統人才庫
單一或批量(liang)生成各種能力的(de)人才,供企業招(zhao)聘(pin)。不同(tong)的(de)人才,工(gong)資待遇不同(tong),給企業帶(dai)來的(de)利潤(run)也不同(tong)。
廣告宣傳媒介
設置各種媒體的產(chan)品宣傳廣告(gao)方(fang)案(an)。企業(ye)選擇宣傳方(fang)案(an)能(neng)提升企業(ye)的知名度,提高產(chan)品的銷量(liang)。
投融資(zi)渠道和收益(yi)
統(tong)一的(de)各企業的(de)企業間貸款和(he)民間貸款的(de)利率(lv),以達公平性(xing)。
系統訂單分配模(mo)型
會根據各(ge)企(qi)業的運營情況(kuang)定(ding)期提(ti)供不定(ding)量的訂單,讓各(ge)企(qi)業都(dou)有業務(wu)可做。
系統倉庫
學(xue)生(sheng)在注冊企(qi)業(ye)的時候,系統(tong)會自動分配(pei)一定的空(kong)間(jian)給企(qi)業(ye)作為(wei)倉庫。但如果分配(pei)倉庫不足,學(xue)生(sheng)可(ke)以(yi)租用系統(tong)提供的倉庫。
1.13 專(zhuan)業知(zhi)識(shi)擴展及業務知(zhi)識(shi)培訓指導系統
跨專(zhuan)業綜(zong)合實訓(xun)(xun)知(zhi)識擴展和業務指導(dao)系(xi)統,它是貫穿于(yu)整個實訓(xun)(xun)過(guo)程的各個階段(duan),以對學(xue)生實訓(xun)(xun)指示和擴展相當(dang)專(zhuan)業知(zhi)識為目的的教學(xue)軟件輔(fu)助系(xi)統,具體針對的知(zhi)識點(dian)主要有:





(1)、特點
A、全(quan)方位(wei)的整體系統環(huan)(huan)(huan)境(jing):跨專(zhuan)業綜合(he)實訓平臺(tai)將(jiang)必要的社會(hui)宏觀環(huan)(huan)(huan)境(jing)、市場環(huan)(huan)(huan)境(jing)、經(jing)濟(ji)環(huan)(huan)(huan)境(jing)、企(qi)業經(jing)營(ying)內部(bu)運作環(huan)(huan)(huan)境(jing)、外部(bu)交(jiao)易環(huan)(huan)(huan)境(jing)等通過商業競爭模型(xing)(xing)、企(qi)業管理模型(xing)(xing)、金融投資模型(xing)(xing)有效的融合(he)成一個一體化(hua)、多(duo)元(yuan)化(hua)、可持續變(bian)化(hua)的平臺(tai)。
B、含蓋專業(ye)(ye)廣泛:平臺(tai)實現以崗(gang)位替(ti)代專業(ye)(ye)的模式,有(you)企業(ye)(ye)管理(li)者、銷售(shou)、采購(gou)、生產、人(ren)力資(zi)(zi)源、財務人(ren)員、投融資(zi)(zi)、倉儲、外貿業(ye)(ye)務員、行政辦事(shi)人(ren)員等(deng)(deng)等(deng)(deng)幾十個崗(gang)位,融合的專業(ye)(ye)有(you)企業(ye)(ye)管理(li)、會計、工商管理(li)、物流(liu)、金融、國際貿易等(deng)(deng)多個專業(ye)(ye)。
C、經(jing)營決(jue)策(ce)主導性:軟件(jian)模(mo)擬現(xian)實策(ce)略主導,通過相關模(mo)型將各種影(ying)響因素(su)量(liang)化融入市場環境,真正(zheng)體(ti)現(xian)經(jing)營者(zhe)的戰略決(jue)策(ce)在(zai)發(fa)展過程中(zhong)居于主導地位。在(zai)實戰中(zhong)決(jue)定、支配著其他要素(su),因此,突出重(zhong)點(dian),強化訓練,讓(rang)學(xue)生不斷的提升個(ge)人決(jue)策(ce)能力。
D、多元(yuan)化的競爭(zheng)機制:市場環(huan)境的制約使得運營中將不斷的進行(xing)市場分析,改(gai)策略,加強管理,控制成(cheng)本,資本運作等各方面來贏得競爭(zheng)。
E、提(ti)倡團隊合作精神:在制(zhi)造行(xing)業的實訓中,21個學生組成一(yi)個公司,分別(bie)扮(ban)演總(zong)經理(li)、人力資源經理(li)、財(cai)務(wu)部(bu)經理(li)、生產(chan)部(bu)經理(li)、營銷部(bu)經理(li)、采購(gou)陪經理(li)等等。小組內成員必(bi)(bi)須(xu)通力合作,必(bi)(bi)須(xu)有(you)共(gong)同(tong)的目標,合理(li)運用企(qi)業資金,使每一(yi)步操(cao)作都圍繞企(qi)業目標而進行(xing),才能(neng)使企(qi)業在有(you)限的“資金”中創造無限的生機。
F、高度(du)仿真(zhen)性(xing):系(xi)統(tong)提(ti)供市(shi)場(chang)(chang)(chang)(chang)調(diao)(diao)查、STP分(fen)(fen)析(xi)(xi)、SWOT分(fen)(fen)析(xi)(xi)、競(jing)爭(zheng)戰略(lve)分(fen)(fen)析(xi)(xi)等分(fen)(fen)析(xi)(xi)工(gong)具(ju),鍛煉(lian)學(xue)生利(li)用分(fen)(fen)析(xi)(xi)工(gong)具(ju)的能(neng)力,擬定(ding)創業戰略(lve)。系(xi)統(tong)自(zi)動(dong)運行虛擬市(shi)場(chang)(chang)(chang)(chang),包括(kuo)生產產品、市(shi)場(chang)(chang)(chang)(chang)拓展、廣告投放、服(fu)務投放、產品虛擬購買等。通過(guo)調(diao)(diao)整(zheng)虛擬市(shi)場(chang)(chang)(chang)(chang)各種參(can)數(shu)改(gai)(gai)變市(shi)場(chang)(chang)(chang)(chang)變化類型,如:調(diao)(diao)整(zheng)宏觀(guan)經濟參(can)數(shu)可以影響市(shi)場(chang)(chang)(chang)(chang)需求(qiu)的大小;選擇組(zu)合市(shi)場(chang)(chang)(chang)(chang)類型可以使市(shi)場(chang)(chang)(chang)(chang)需求(qiu)波動(dong)變化無常;改(gai)(gai)變各種敏感度(du)來調(diao)(diao)節市(shi)場(chang)(chang)(chang)(chang)的各種彈性(xing)。這(zhe)些參(can)數(shu)的調(diao)(diao)整(zheng),便(bian)于(yu)模擬市(shi)場(chang)(chang)(chang)(chang)的千(qian)變萬化。系(xi)統(tong)還具(ju)有意外事件發(fa)動(dong)機制,煅煉(lian)學(xue)生處理意外的能(neng)力。
G、投融(rong)資:設(she)“金融(rong)信息(xi)”平臺(tai)(tai),為企業提供投資和融(rong)資的互動信息(xi)平臺(tai)(tai)。
H、教學實用(yong)性:軟件(jian)注(zhu)重理論結合實踐,通(tong)過(guo)專業(ye)知識(shi)擴(kuo)展、業(ye)務知識(shi)指導(dao)結合實際(ji)的仿真業(ye)務操(cao)作,提升軟件(jian)的實用(yong)性、易用(yong)性。
I、3D化的(de)(de)系(xi)統(tong)表現模(mo)式:在場景和情景表現的(de)(de)設計方面,跨專(zhuan)業綜合實訓平臺采用3D技術,構建3D全真模(mo)型(xing),形(xing)象生動地展現出(chu)企業運(yun)作和管理(li)(li)過(guo)程(cheng)中過(guo)于抽(chou)象和理(li)(li)論化的(de)(de)知識(shi)點(dian)和技能點(dian)。
J、平(ping)臺(tai)(tai)采(cai)用機器人(ren)技術(shu):實現部分崗位由機器人(ren)代替(ti)人(ren)為操(cao)作(zuo),并給(gei)出(chu)反饋數據。輔助平(ping)臺(tai)(tai)實訓的順利進行。
K、實訓過程實時監(jian)控:可(ke)隨(sui)時隨(sui)地實時觀測(ce)所有實訓團隊任務進(jin)展情(qing)(qing)況(kuang)(kuang);經營狀況(kuang)(kuang);聯(lian)機在線情(qing)(qing)況(kuang)(kuang);決策情(qing)(qing)況(kuang)(kuang)數據及圖示觀測(ce);方便(bian)了實訓指導(dao)人員(yuan)對實訓的掌控和(he)監(jian)測(ce)。
(2)、優勢
A、平臺基于(yu).NET的4.0框(kuang)架設計(ji)開(kai)發(fa),采(cai)用B/S架構(gou),采(cai)用MS SQL SERVER2008數據,具有(you)更好的兼(jian)容性、可擴展性和易維護性。
B、通(tong)過模擬(ni)實(shi)(shi)訓(xun)(xun),徹底決解真(zhen)實(shi)(shi)企(qi)業經(jing)營(ying)失誤(wu)、失敗的(de)風險(xian),通(tong)過實(shi)(shi)訓(xun)(xun)平臺學員(yuan)通(tong)過分析決策(ce)敢(gan)于嘗試、敢(gan)于冒險(xian)并從失誤(wu)中汲取(qu)教訓(xun)(xun),從成功中領悟經(jing)營(ying)管理的(de)真(zhen)諦。
C、虛擬時間機制:考慮到實(shi)訓的(de)實(shi)際時間大至為6周,為了更全面的(de)體現(xian)各種(zhong)業務類型,充實(shi)學生的(de)實(shi)訓過程,系統采用虛擬時間運(yun)行機制,可(ke)將6周轉(zhuan)化為3年(nian)。